Dieta para lactantes intolerantes a la lactosa: alimentos permitidos y prohibidos. Consejos de alimentación para la lactancia. Mitos de alimentación para la lactancia. La alergia a la proteína de la leche de vaca. […]
Nuestro blog sobre alimentación saludable
Descubre las propiedades de la espirulina para bajar de peso, cómo tomarla y sus múltiples beneficios para la salud. Una guía completa sobre este superalimento. […]
Descubre cuántas calorías tiene la leche de almendras y cómo se compara con otras leches vegetales y de vaca. Aprende sobre sus beneficios nutricionales y cómo elegir la mejor opción para tus necesidades dietéticas. […]
Descubre todo sobre el Dogo Argentino: alimentación, cuidados esenciales, socialización y entrenamiento para garantizar su bienestar y felicidad. […]
La dietética es la ciencia que estudia la alimentación humana y su relación con la salud. Este artículo definirá la dietética y explorará su importancia en la nutrición, la promoción de la salud y el tratamiento de enfermedades. […]
Descubre la composición nutricional y los beneficios para la salud de la reineta, un pescado versátil y delicioso. […]
Descubre cuántas calorías tienen las comidas típicas chilenas de Fiestas Patrias y aprende cómo disfrutar de estas celebraciones sin descuidar tu salud. Consejos de nutricionistas y recomendaciones para mantenerte activo y equilibrar tu alimentación. […]
Descubre el contenido calórico del sándwich Chacarero, sus ingredientes y cómo disfrutarlo de forma más saludable. Aprende a elegir opciones bajas en grasa y a equilibrar tu alimentación. […]
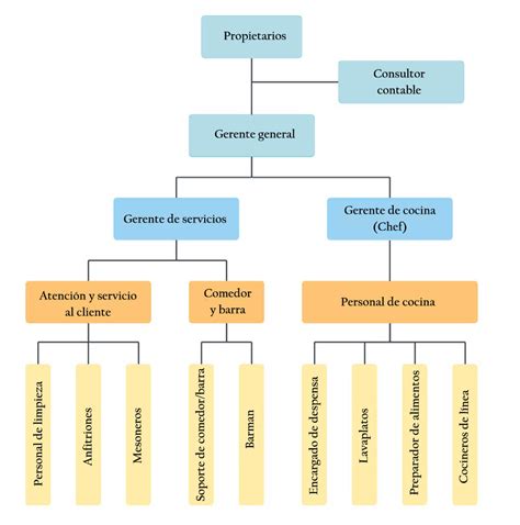
Descubre cómo estructurar el organigrama de una empresa de servicios de alimentación, con ejemplos y áreas clave como servicios, captación de recursos y administración. […]
Descubre cómo preparar aloe vera y otros remedios naturales para aliviar la gastritis y favorecer la pérdida de peso de forma saludable. Incluye recetas e ingredientes. […]
Descubre los beneficios y riesgos de la dieta ácida y alcalina, cómo afecta el pH de tu cuerpo y qué alimentos debes consumir para equilibrar tu salud. […]
Descubre las ventajas de estudiar Nutrición y Dietética en Chile: desde el impacto positivo en la salud de las personas hasta las diversas oportunidades laborales en el sector público y privado. […]
Descubre una dieta sencilla de 1500 calorías con un menú semanal detallado para ayudarte a alcanzar tus metas de pérdida de peso de manera efectiva y saludable. […]
Descubre los mitos y realidades sobre el consumo de limón con sal para adelgazar. Analizamos sus propiedades, beneficios y cómo incorporarlo a tu dieta de forma saludable. […]
Descubre deliciosas y fáciles recetas de bocadillos vegetarianos para sorprender a tus invitados en cualquier celebración. ¡Opciones veganas irresistibles! […]
Descubre los beneficios y riesgos de la dieta de la avena. Aprende cómo este cereal puede influir en tu salud y bienestar general, y cómo integrarlo de forma equilibrada en tu alimentación. […]
